企业邮箱
|English
您好!欢迎来到泰普生物科学(中国)有限公司!
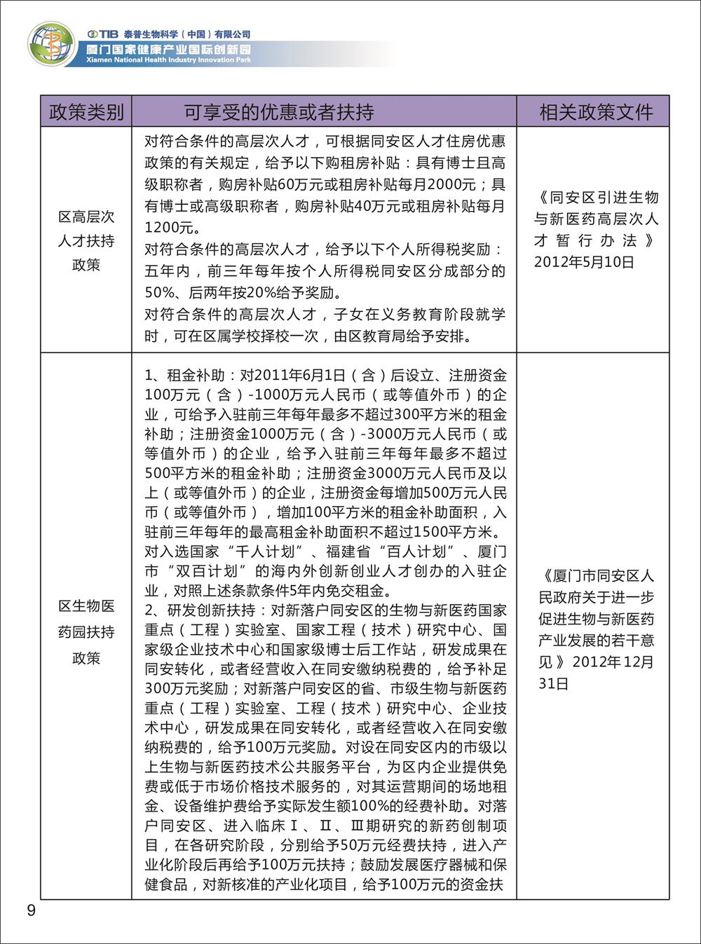
招商政策

服务热线:05923737666    邮编:361100

联系地址:厦门市同安区西柯镇西洲路2041号(泰普生物科学园)

互联网药品信息服务证书:(闽)-非经营性-2017-0020

医疗器械生产许可证编号:闽食药监械生产许20110184号

Copyright 2017 © Triplex International Biosciences(China)Co.,LTD

闽ICP备12012820号-1

医疗器械经营许可证编号:闽厦食药监械经营许20150093号